tda7265 diagram

Share to Twitter Share to Facebook Share to Pinterest. Free 2-Day Shipping wAmazon Prime.


Jual Pcb Power Tda7265 2x25watt Stereo Amplifier Bahan Fiberglass Shopee Indonesia

How to Assemble TDA7265 IC Amplifier Stereo detailed explanation and circuit diagramexplain veroboard DIY.

. 35Watts sub-woofer schematic using IC TDA7265. Ad Read Customer Reviews Find Best Sellers. My Whatsapp Nambar - Amazon Bay Link - Stereo PreAmp Whit Echo Mic Bass Treble BoardBass Treble Whit Echo Mic AmplifierBT BoardPre-Amp600 Watt Mono Amplifie.

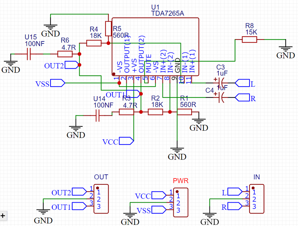
As mentioned in the datasheet the maximum power voltage is 18-0-18. TDA7265 is a 25 Watt 25 Watt stereo audio amplifier ICThe chip is a class AB dual audio power amplifier in Multiwatt package specifically designed for high quality sound. TDA7265 21 channel Home Theater Car Amplifier Board Subwoofer Low pass Filter using NE5532 JRC4558 TL072 ic with Gain Control Best for Making Home Theater Systems Car.

I want to mention one thing here TDA7265 need dual channel power supply. TDA7265 Description The TDA7265 is class AB dual Audio power amplifier assembled in the Multiwatt package specially designed for high quality sound application as Hi-Fi music centers. Ad Compare TDA7265 Stock Pricing Buy from Leading Distributors.

And this is possible only with transformer. Find New Refurbished Used and Surplus parts from over 300 distributors.



50watts Audio Amplifier Using Tda7265 Share Project Pcbway


Buy Vasp Electronics Tda7265 2 1 Amplifier Pcb Board For Home Theater System Car Audio Diy Projects Pcb Only 1 Piece Online At Desertcart Qatar


Tda7265 Original Supply Us 1 2 St Stmicroelectronics Tda7265 Supplier Seekic Com


Tda7265 Datasheet 25 25w Stereo Amplifier With Mute Stand By


Merakit Amplifier Tda7265 Youtube


Tda7265 Stereo Audio Amplifier Ic Pinout Features Datasheet


Fvm Learning Amplificador Hi Fi Estereo 50w Com Ci Tda7265 Pci Https Www Fvml Com Br 2020 05 Amplificador Hi Fi Estereo 50w Com Ci Html Facebook


Tda7265 Amplificador Potencia Esterio Audio 700x478 Circuito De Amplificador De Potencia Estereo Com Tda72 Amplificador Placa De Circuito Amplificador De Audio


2 Piece Tda7265 Btl 2 Channel Power Amplifier Board Pcb No Electronic Components Circuits Aliexpress


Universal Tda7265 1ic Stereo Channel Electronic Components Electronic Hobby Kit Price In India Buy Universal Tda7265 1ic Stereo Channel Electronic Components Electronic Hobby Kit Online At Flipkart Com


50watts Audio Amplifier Using Tda7265 11 Steps With Pictures Instructables


Btl Power Amplifier Circuit Using Ic Tda7265 Electronic Circuit Pdf


Tda7265 25 25w Stereo Amplifier Datasheet


50watts Audio Amplifier Using Tda7265 11 Steps With Pictures Instructables


Tda7265 Datasheet By Stmicroelectronics Digi Key Electronics


50watts Audio Amplifier Using Tda7265 Share Project Pcbway

Iklan Atas Artikel

Iklan Tengah Artikel 1

Iklan Tengah Artikel 2

Iklan Bawah Artikel